Researchers Reveal the Role of Intratumoral Microbiome in Esophageal Squamous Cell Carcinoma Progression
Esophageal squamous cell carcinoma (ESCC) remains one of the most prevalent and challenging malignancies, with nearly half of all cases occurring in China. Although immune checkpoint blockade has redefined the treatment landscape, durable clinical benefits are frequently hampered by the intricate cellular and molecular heterogeneity within the tumor immune microenvironment. While the crosstalk between the intratumoral microbiome and immunity is increasingly recognized, the systematic understanding of the microbial landscape in ESCC progression has remained elusive.
To address this critical gap, a study led by Prof. Li Mingkun and Zhang Li from the China National Center for Bioinformation, a research center affiliated to the Chinese Academy of Sciences, in collaboration with researchers from Prof. Wu Chen’s team at the Cancer Hospital of the Chinese Academy of Medical Sciences (CAMS), has characterized a novel bacteria–metabolite–immune axis driving ESCC progression.
The findings were published in Science Advances on February 20.
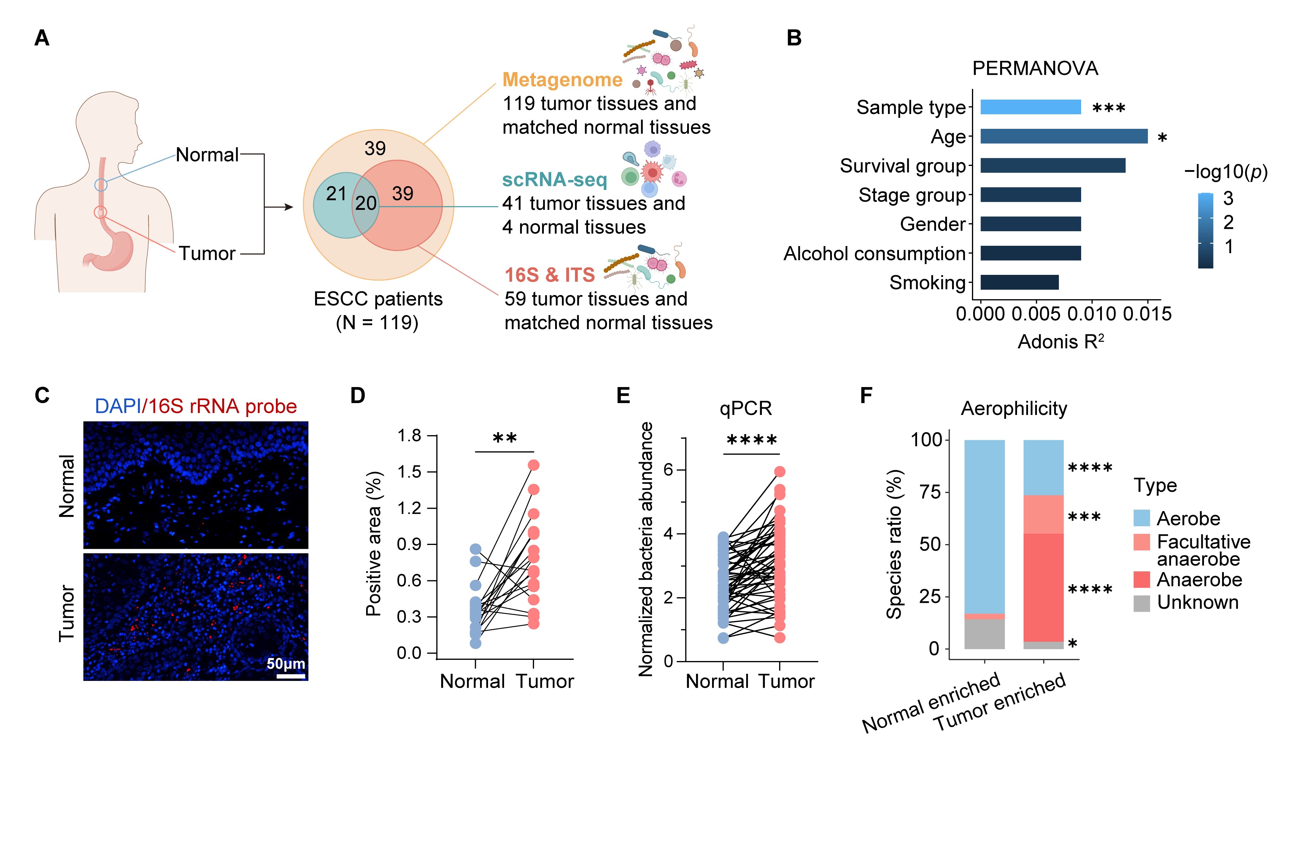
Through metagenomic profiling of 119 paired tumor and adjacent normal tissues, the researchers identified a significant enrichment of the Parvimonas micra (P. micra), an anaerobic oral-derived bacterium, as significantly enriched in tumor tissues and associated with poor prognosis. Further single-cell transcriptomic analyses and histological staining unveiled a positive association between P. micra abundance and the infiltration of regulatory T cells (Tregs) within the tumor microenvironment.
Mechanistically, the study demonstrates that P. micra promotes tumor progression by secreting p-cresol, a tyrosine-derived metabolite, which elevates reactive oxygen species levels and induces FOXP3⁺ Treg differentiation, thereby fostering immunosuppression and tumor growth.
These findings establish a mechanistic link between the intratumoral microbiota and the immune microenvironment, highlighting the microbial contribution to ESCC progression and prognosis.

Characterization of the ESCC intratumoral microbiome. (Image by Profs. LI Mingkun and WU Chen's teams)
Article link: https://www.science.org/doi/10.1126/sciadv.ady1644